×
--中冶置业集团--
当前位置: 首页 > 新闻中心 > 项目新闻
门头沟新城14街区棚户区改造及环境整治项目原北京门头沟燕枫服装厂场地环境评价报告的公示
发布时间:2018-09-26 作者: 来源:
    依据《污染地块土壤环境管理办法(试行)》(环境保护部令第42号)中的相关规定,现将经过专家评审的《门头沟新城14街区棚户区改造及环境整治项目原北京门头沟燕枫服装厂场地环境评价报告》进行公示。
    建设单位:北京中冶名祥置业有限公司
    通讯地址:北京市门头沟区永定镇政府办公楼9层902室
    联系人:薄昆
    联系电话:13315511818
    场地环境评价单位:浦华控股有限公司
    联系人:韩曼琴
    联系电话:010-82150833
    检测单位:北京中科英曼环境检测有限公司
    联系人: 马海波
    联系电话:010-88933160
 
一、门头沟新城14街区棚户区改造及环境整治项目原北京门头沟燕枫服装厂场地环境评价报告
 
 
 
二、燕枫服装厂场评评审会意见
 
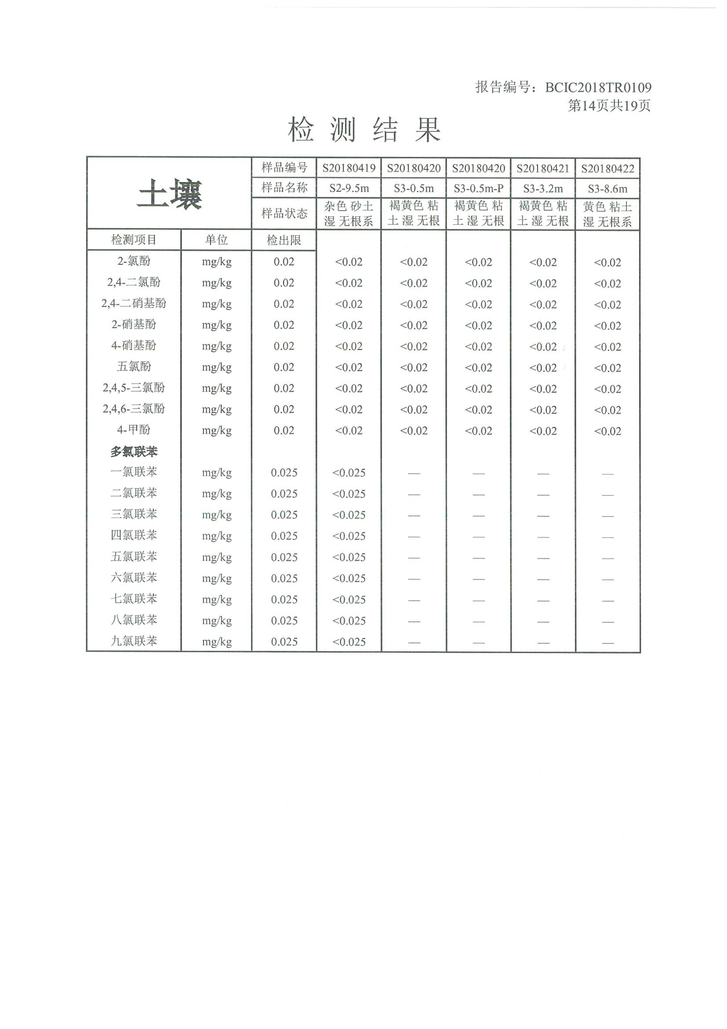
三、检测报告
 
四、附件
 
关于我们| 网站地图| 联系方式
电话:010-60958888 地址:海淀区马甸东路17号中冶置业集团大厦
版权所有@ 2012-2015 中冶置业集团有限公司京ICP备09024670号-4 工信部备案号查询地址